Update (1630ET): “Well we have some very, very good news today,” Trump began his address exclaiming that “This is Liberation Day.”
“April 2, 2025, will forever be remembered as the day American industry was reborn, the day America’s destiny was reclaimed and the day that we began to make America wealthy again,” Trump says.
“For decades, our country has been looted, pillaged, raped and plundered by nations near and far, both friend and foe alike. American steel workers, auto workers, farmers and skilled craftsmen -- we have a lot of them here with us today. They really suffered gravely.”
“In a few moments, I will sign a historic Executive Order, reciprocal tariffs on countries throughout the world. Reciprocal. That means they do it to us and we do it to them. Very simple. Can’t get any simpler than that.”
Trump lays out his theory that tariffs will bring back a “golden age” for the US, a phrase he also used in his inaugural address:
“Jobs and factories will come roaring back into our country, and you see it happening already. We will supercharge our domestic industrial base.”
Trump says the reciprocal tariffs will bring “stronger competition and lower prices for consumers” in the US.
Finally, Trump announces his tariff plan details as a "Declaration Of Economic Independence"
Specifically, Trump announced a baseline tariff rate of 10% for all countries (below the 15% consensus and 20% worst case) beginning April 5th.
Trump confirmed the 25% tariff on all auto imports.
BUT, specific reciprocal tariffs for 'bad actors' starting on April 9th.
Additionally, Trump said they will not be full reciprocal tariffs, then held a chart up showing the individual nation (trade-weighted average) tariff levels:
Here is the full list:
Here are some specifics:
-
China: 34% (which is on top of the current 20% tariff, meaning a total 54% tariff)
-
EU: 20%
- Japan: 24%
-
UK: 10%
-
South Korea: 25%
-
Thailand: 36%
-
Switzerland: 31%
- Taiwan: 32%
-
Malaysia: 24%
Here are the hardest hit nations:
-
Iraq 39%
-
Mauritius 40%
-
Syria 41%
-
Falkland Islands 41%
-
Vietnam: 46%
-
Madagascar 47%
-
Laos 48%
-
Cambodia 49%
-
Lesotho 50%
-
Saint Pierre & Miquelon 50%
Mexico and Canada are not on the list as US will continue to exempt USMCA-compliant goods.
For Canada and Mexico, the existing fentanyl/migration IEEPA orders remain in effect, and are unaffected by this order. This means USMCA compliant goods will continue to see a 0% tariff, non-USMCA compliant goods will see a 25% tariff, and non-USMCA compliant energy and potash will see a 10% tariff. In the event the existing fentanyl/migration IEEPA orders are terminated, USMCA compliant goods would continue to receive preferential treatment, while non-USMCA compliant goods would be subject to a 12% reciprocal tariff.
The Loonie and the Peso rallied on the news...
Some goods will not be subject to the Reciprocal Tariff.
These include:
(1) articles subject to 50 USC 1702(b);
(2) steel/aluminum articles and autos/auto parts already subject to Section 232 tariffs;
(3) copper, pharmaceuticals, semiconductors, and lumber articles;
(4) all articles that may become subject to future Section 232 tariffs;
(5) bullion; and
(6) energy and other certain minerals that are not available in the United States.
Initially markets heard Trump's comments as 'better than expected' and futures spiked on the news, but then as he showed the chart of specific tariffs, futures plunged...
Treasury yields also tumbled, erasing the day's spike higher...
“If you want your tariff rate to be zero, then you build your product right here in America, because there is no tariff if you build your plant, your product in America,” Trump said, concluding:
“Likewise to all of the foreign presidents, prime ministers, kings, queens, ambassadors and everyone else who will soon be calling to ask for exemptions from these tariffs, I say terminate your own tariffs, drop your barriers, don’t manipulate your currencies."
The White House issued a full Fact Sheet here...
“These tariffs will remain in effect until such a time as President Trump determines that the threat posed by the trade deficit and underlying nonreciprocal treatment is satisfied, resolved, or mitigated.”
And cue the negotiations...
Adam Hetts, global head of multi-asset at Janus Henderson, suggests this is the opening salvo for negotiations and the question is how much economic pain Trump is willing to tolerate:
“Eye-watering tariffs on a country-by-country basis scream ‘negotiation tactic,’ which will keep markets on edge for the foreseeable future. Fortunately, this means there’s substantial room for lower tariffs from here, albeit with a 10% baseline in place. We’ve seen the administration have a surprisingly high tolerance for market pain, now the big question is how much tolerance it has for true economic pain as negotiations unfold.”
Treasury Secretary Bessent appeared on Bloomberg TV with a simple message to the world: Don’t panic, don’t retaliate
“As long as you don’t retaliate, this is the high end of the number,” he says.
* * *
Best sellers at ZH Store:
- IQ Biologix Colostrum (25% IgG from first milking of grassfed cows)
- IQ Astaxanthin Ultimate Antioxidant (6,000x stronger than vitamin C)
- ZeroHedge Multitool (Extremely solid, very sharp, comes with ZH Logo belt pouch)
- Anza Red-Black Infinity Handle Knife (Made in the USA from carbon steel)

* * *
"This is the moment... this is the time..." Trump's Jekyll & Hyde tariff-ing plans are finally to be announced ("We are going to be very nice by comparison to what they were" vs “We’ve been taken advantage of for 40 years, maybe more, and it’s just not going to happen anymore.")
As Trump discusses reciprocal tariffs (and the legacy media claims he is 'punishing allies') keep this chart in mind - does that seem like 'free trade'?
The three main things to watch for when Trump starts speaking are as follows (h/t Goldman Sachs' Brian Garrett)
-
What is the full list of countries included in the measures (19 is bogey)
-
What is the magnitude for average reciprocal tariff (GS econ expects avg 15% when weighted by US imports – this would be a negative surprise)
-
Confirmation of the planned timeline for implementation (the shorter the period, the more hawkish the read thru - and for now 'immediate effect' is expected)
Watch President Trump deliver his remarks in his 'Make America Wealth Again' event and answer questions here (due to start at 1600ET):
* * *
Update (0805ET): As the clock ticks down to today's 4pm announcement of "across the board" tariffs on a subset of nations, speculation about the size and scope of the new rules is rife with many nations already threatening "proportionate" responses:
-
USTR reportedly prepares a new tariff option for US President Trump which is "an across-the-board tariff on a subset of nations that likely would not be as high as the 20% universal tariff option", according to WSJ.
-
US President Trump's tariff plans are "coming down to the wire" with his team reportedly still finalising the size and scope of the new levies, according to Bloomberg.
-
US Treasury Secretary Bessent told lawmakers that Wednesday's tariffs are a 'cap', according to a CNBC reporter cited by Reuters.
-
On UK-US tariffs, "Sounds like any hopes of a last-ditch concession from Donald Trump ahead of his tariffs announcement are fading", according to Times' Swinford; although a deal could be signed as soon as next week "Keir Starmer is not planning to speak to him today, but there are hopes that the economic deal giving Britain a carve-out can be signed as soon as next week. Sources talking about 'days or weeks'" "But in truth No 10 doesn't know what Trump is planning or when concessions could be made. All deeply uncertain this morning".
-
Canada is to avoid counter-tariffs that risk Canadian jobs and price hikes and it won't impose retaliation tariffs on most US food and other basic necessities, according to the Globe and Mail citing two federal trade advisers.
-
Thai Commerce Ministry said Thai semiconductors may face 25% US tariffs and noted that Thai tariffs are 11% higher than US tariffs, while it added Thailand may see an impact of USD 7bln-8bln from US reciprocal tariffs but announced it will increase imports of US goods and plans tariff cuts for US products.
-
French Industry Minister reaffirms that Europe will respond to Trump tariffs in a proportionate manner; says Europe must show strength and be less naive
The irony, of course, is that if Trump unveils 'reciprocal' tariffs - mirroring the tariffs being put on US exports - any retaliatory response by a foreign nation cannot be proportionate by its nature. Any response is escalatory as the US is merely 'catching up' to the tariffs being put on its own goods.
Bloomberg reports that Trump is considering three options:
1) a blanket 20% tariff on all imports;
2) a tiered system with three different rate levels;
3) a country-by-country rate model.
White House spokesperson Leavitt said new duties are effective immediately which feels less ideal vs a delayed start (no time for negotiations).
* * *
Update (8:45pm ET): With just hours to go until Trump's "Liberation day" announcement, things remain... fluid.
-
Bloomberg reports that Trump’s deliberations over his plans to impose reciprocal tariffs are coming down to the wire, with his team said to be still finalizing the size and scope of the new levies he is slated to unveil on Wednesday afternoon. As a reminder, Peter Navarro said that Trump wants to raise $700 billion annually in tariff revenue.
-
In meetings on Tuesday, Trump’s team continued to hash out their options ahead of a Rose Garden event scheduled to begin as US markets close at 4 p.m. on Wednesday.
-
The White House has not reached a firm decision on their tariff plan, even though Trump himself said earlier in the week that he had “settled” on an approach.
-
Several proposals are said to be under consideration, including a tiered tariff system with a set of flat rates for countries, as well as a more customized reciprocal plan.
-
Under the first option, countries would see their goods face levies at either a 10% or 20% rate depending on their tariff and non-tariff barriers on US goods.
-
Under the two-tiered approach, the highest levies would be applied to the countries perceived as the biggest offenders, both in terms of true tariffs as well as easily quantifiable non-tariff measures that act to deter US imports. Trump’s White House this week has complained about the trade practices of the EU, Japan, India and Canada, for example.
-
-
Another approach would see the US applying individualized reciprocal rates, tailored to countries based on their existing levies and non-tariff barriers. This approach was publicly signaled for weeks but some recent deliberations suggest it’s no longer the main focus.
-
There’s also been discussion of a return to Trump’s original proposal: a flat global tariff, which would apply evenly to trillions of imports. And the Wall Street Journal reported that Trump was considering a more targeted plan that would apply a tariff of less than 20% to a narrower section of countries.
-
With less than 24 hours to go until Trump’s announcement, companies, countries and the lobbyists paid to influence the president’s agenda tried to find out final details of the plan, only to learn there aren't any final details yet.
-
Amid the continuing barrage of trial balloons, the Wall Street Journal reported that Trump aides were studying a more targeted option, while Fox News said Tuesday that Trump was also still considering a flat 20% global tariff.
-
Amid all the speculation, the White House on Tuesday stayed silent on the details of Trump’s plan, ahead of the president’s formal announcement, while Leavitt told reporters on Tuesday that Trump was “with his trade and tariff team right now perfecting it to make sure this is a perfect deal for the American people and the American worker.”
-
Treasury Secretary Scott Bessent told lawmakers that the tariffs would be a cap. reflecting the highest levels they’ll go, with countries then able to take steps to bring rates down,
-
Representative Kevin Hern, an Oklahoma Republican, told CNBC. Earlier Tuesday, White House Press Secretary Karoline Leavitt said that the tariffs would take immediate effect but that Trump was open to subsequent negotiation. “Certainly, the president is always up to take a phone call, always up for a good negotiation,” she said.
-
The late-hour movement signaled that the scope and details of the long-promised announcement are shifting even as the pageantry of the event — dubbed a “Make America Wealthy Again” celebration — comes into focus.
Trump said Monday he had made a decision “actually a long time ago,” but didn’t reveal it. Leavitt reiterated that claim, though the White House declined to weigh in on various proposals said to be under consideration. A spokesman did not immediately reply to requests for further comment Tuesday.
Other key questions swirl, like the fate of tariffs already applied to China, Canada and Mexico, and clawed back partially for the latter two. The White House has not said whether those would be replaced by Trump’s Wednesday announcement, or whether his move to exempt goods traded under the continental trade pact might also be extended somehow to the new levies. The president has also promised coming tariffs on key sectors including pharmaceuticals, semiconductors and lumber.
* * * * *
There is just over 24 hours left until President Trump unveils the specifics of his "Liberation day" from global trade barriers at 3pm on Wednesday, and with markets obsessing over what the president will and will not say, we are starting a rolling blog which will be updated for all major developments.
We begin with the known-knowns ahead of tomorrow's big reveal:
- Reciprocal Tariffs – President Trump said on Sunday that the reciprocal tariffs he is set to announce will include all nations, not just a smaller group of 10-15 countries with the largest trade imbalances. The White House has yet to outline what tariffs are coming up, how these will be calculated or what countries will need to do to secure exemptions. The President also mentioned that these tariffs will account for other countries’ non-tariff barriers, though he has also not went into detail on how these calculations will be conducted. Regarding exemptions, President Trump said in an interview with Newsmax that he plans to limit exceptions – though the mention of potentially giving a lot of countries “breaks” last Monday at the White House has led to a steam of talks with the US (EU, India among the names of countries mentioned) regarding concessions. One potential twist is that overnight we got a USTR trade barrier report (not the official tariffs but its lists hundred of barriers to US exports) where this part stands out: “the USTR report did not specify VATs as trade barriers in its discussion of EU policies, focusing instead on digital services taxes and the bloc's new carbon border adjustment mechanism.” (RTRS) According to Goldman, goal posts have moved rapidly to 15%+ on EU tariffs and yesterday's discussions were around the rather substantial tail risk that reciprocal VAT tariffs would mean (38%). Comments from Trump suggest a lighter touch on tariffs although without context it’s unclear what this might mean. Goldman concludes that "with risk premia having been built up the default direction will be a relief rally/vol compression (the sustainability of which will be more about US economy)."
- Automobile Tariffs – As per the White House Fact Sheet, the 25% tariff will be applied to imported passenger vehicles (sedans, SUVs, crossovers, minivans, cargo vans) and light trucks, as well as key automobile parts (engines, transmissions, powertrain parts, and electrical components), with processes to expand tariffs on additional parts if necessary. Importers of automobiles under the USMCA will be given the opportunity to certify their U.S. content and systems will be implemented such that the 25% tariff will only apply to the value of their non-U.S. content. Tariffs on vehicles are set to take effect on 3Apr and certain auto parts no later than 3May.
- Tariffs on countries importing Venuzuelan Oil – President Trump has issued an executive order declaring that any country buying oil or gas from Venezuela will pay a 25% tariff on trades with the U.S., and also extended a deadline (27 May) for Chevron to wind down operations. China, Spain, Brazil, Turkey, India, Italy, Cuba are among the countries that could be affected by this. In particular, China is Venezuela’s largest oil buyer (~55%). Goldman's research desk highlights that this will pose a significant risk for China – if this was to materialize, it will raise the total US effective tariff rate on China close to 60%.
- Sectoral Tariffs – President Trump also plans to impose tax additional tariffs to target specific industries including pharmaceutical drugs, copper and lumber.
LATEST NEWS:
- US Treasury Secretary Bessent said President Trump will announce reciprocal tariffs at 15:00EDT/20:00BST on Wednesday.
- White House Press Secretary Leavitt stated there will be a Rose Garden event on Wednesday for the Trump tariff plan and that Trump is committed to sectoral tariffs.
- White House spokesperson said no exemptions at this time when asked about tariff exemptions for farmers and any country that has treated the US unfairly should expect to receive a tariff.
- White House aides have drafted a proposal to impose tariffs of around 20% (prev. touted 15%) on at least most imports to the United States, according to WaPo sources. Several options are on the table and no final decision has been made. One option would raise import duties on products from virtually every country, rejecting more targeted approaches. If combined with additional tariffs on sectors such as automobile and pharmaceutical imports, raise more than USD 6tln. Administration officials are also discussing using this revenue to finance a tax rebate or dividend payment to most Americans; planning is "highly preliminary". The White House is also still considering an order that would apply a different tariff rate to individual countries.
- US President Trump said we will see tariff details maybe Tuesday night or on Wednesday which are going to be nice in comparison to other countries and in some cases, they may be substantially lower. Trump also stated that many countries have been looting the US and they will stop that on April 2nd, as well as noted there will be investments worth USD 5tln in the US. Furthermore, he stated that TikTok is not tied to a larger tariff deal but could be.
- US President Trump is said to be still deciding which plan he will take for reciprocal tariffs and has been presented with "multiple" tariff plans, according to administration sources cited by FBN's Lawrence, while sources said Trump will likely not make the decision on which plan until right before April 2nd or on that morning.
Reminder:
- Weekend reports suggested US President Trump is said to be pushing senior advisers to go bigger on tariff policy as they prepare for Liberation Day’ on April 2nd and reportedly revived the idea of a flat universal tariff single rate on most imports, according to Washington Post.
- It was also noted that the option viewed as most likely, publicly outlined by Treasury Secretary Bessent this month, would set tariffs on products from the 15% of countries the administration deems the worst US trading partners which account for almost 90% of imports.
Europe:
- EU is mulling targeting big US tech firms in response to Trump tariffs, via WaPo citing sources/officials; one official suggested that the bloc could unite on "some partial measures against American services".
- France is reportedly pushing for a tougher response which includes digital services.
- Other nations such as Italy remain opposed believing it will only cause further US escalation.
- "European officials cautioned that there is no agreed-on hit list of digital services."
- "European officials concede that measures against companies like Google (GOOGL) or Meta (META) could escalate the trade war, but they say Trump has shifted the goalposts."
- "European officials are also discussing possible trade concessions"; could be willing to reverse some of the countermeasures announced after the US' aluminium/steel tariffs.
- WaPo reminds us that the bloc has already signalled a willingness to reduce the 10% tariff on US autos and increase the purchase of US-made LNG.
MORGAN STANLEY ON THE RECIPROCITY PRINCIPLE (KEY TAKEAWAYS)
- Tariffs appear likely to head higher, on a number of trading partners: The Trump administration said it plans to increase tariff levels after taking into account three key factors to rectify what it perceives as unfair trade relationships: 1) product-level tariff differentials; 2) VAT differentials; and 3) a subjective "unfair trading practices." We expect that the numbers revealed as a product of that assessment on April 2 will likely be a maximalist starting point, rather than ending point, for tariff levels.
- April 2 should provide some clarity on the path, but we expect that not all of our questions will be answered by then: Two principles guide our rationale: The comprehensive review promised by the president is broad and complex, requiring months of investigation on a product-by-product basis, and we expect negotiations can potentially reduce levels from the stated starting point when this review concludes. Hence, April 2 is more likely a starting point than an ending point for implementation.
- Key products in the EU, as well as broader Chinese imports, are likely to see increases...: When evaluating imports across the country-level criteria the administration has laid out as well as where the largest tariff differentials are, certain sectors stand out in particular, like EU autos.
- ...While Mexico, Canada, and certain products from countries in the EU appear more likely to avoid tariffs through negotiation. We see potential for more negotiation with countries that score low across the metrics that the administration has cited as important inputs to that April 2 evaluation, as well as those that Trump has signaled a willingness to negotiate with or countries for which tariffs are explicitly tied to a policy goal (like immigration/fentanyl).
- Importantly, Morgan Stanley has low conviction in this path, and sees several plausible alternatives. More aggressive, and faster, tariff implementation is possible, as well as the inverse, given the president's wide discretion and authority on this matter.
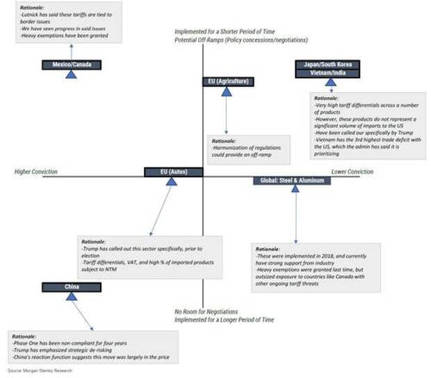
Mapping out current & expected tariffs on two vectors: relative level of conviction, and expected duration/potential for an off-ramp
- Morgan Stanley incorporates "reciprocal tariffs" into that base case: The administration has stated it plans to review tariff rates on a country-by-country basis, taking into account a variety of other trade-related factors (some more subjective than others), culminating in an aggregate number (or tariff level) that Commerce Secretary Lutnick intends to present to the president April 1, to be publicly released on April 2. This to us signals that the administration is planning to engage in a broad-based retooling of its trading relationships, grounded in matching tariff rates but incorporating a number of other factors like existing trade deficit, VAT differentials, and non-tariff barriers to trade (including subsidies).
- Hence, while the short-term policy goals might align with one of the two objectives we lay out, undertaking a country-by-country review of existing trade relationships grounded in tariff reciprocity reflects, in our view, a longer-term commitment to de-risking and retooling trade policy.
- Various third parties have assessed how high tariffs could go as a result of this review: the Yale Budget Lab, for example, sees the policy change resulting in an incremental 13ppt hike to tariffs on China vs. 16ppt on Mexico and 17ppt on India. Given the relatively high VAT in Europe, the tariff rate goes up by even more in the UK, Denmark/Sweden, and Hungary: 20ppt, 25ppt, and 27ppt, respectively.
More in the full Morgan Stanley reciprocity analysis available here to pro subs.
JPM TARIFF SCENARIO ANALYSIS
- 10% TARIFF – assuming a 10% blanket tariff that also cancels/replaces Can/Mexico tariffs but not China: SPX +2 - +2.5%. 10Y yield higher by ~10bps. EUR/USD falls to 1.06 – 1.07 (currently 1.08).
- 25% TARIFF – SPX falls 1.25% - 1.75%. 10Y yield declines 12-14bps. EUR/USD lower as USD behaves as a safety haven, with EUR/USD falling to 1.03 – 1.05
- 35% TARIFF – SPX falls 2% - 3%. 10Y yield falls 20bps. EUR/USD falls to 1.01 – 1.03.
On EU sectors vs. tariffs, JPM expect:
- EU Pharma: Potential US tariffs expected to have a manageable impact, though many questions remain unanswered around key details.
- Global Spirits: Financial impact likely to be substantial, ranging JPME 8-48% on annual EBIT. Believe mitigation through pricing will be limited, given sector has already derated YTD
- EU Autos: If tariffs go ahead, on avg. c. 25% earnings cut to its FY25 estimates for German OEMs and Stellantis. JPM add this is the lower bound of impact. Overall, JPM remain tactically bearish.
Market Impact
- WHAT DOES A GOOD OUTCOME LOOK LIKE – A low (10% or less) blanket tariff that does not include VAT with a stated willingness to discuss sectoral tariffs which include 25% on aluminum/steel, 25% on Autos, 200% on Champagne/wine from the EU, and potentially 25% on Chips and Pharmaceuticals. Further, avoiding tariffs on shipping vessels would be a positive.
- WHAT DOES A BAD OUTCOME LOOK LIKE – A higher than expected blanket tariff, which includes VAT, plus additional sectoral tariffs. Further, any bans on sales or the implementation of fines/tariffs on shipping vessels would be a materially worse outcome, e.g., a full ban on chip sales to China. According to Bloomberg, NVDA received ~17% of its FY24 revenue from China.
Likely Tariff Levels (per JPMorgan)
- CANADA / MEXICO – JPM does not think that we see additional tariffs mentioned, instead sticking with the 25% tariffs that were delayed.
- CHINA – currently, the tariff level is 20% but given that China consumes Venezuelan oil, that adds another 25%. A deal on TikTok could reduce these levels, but that announcement may be on/before the current April 5 deadline to sell or restrict TikTok.
- EU – while Trump had mentioned 25%, Bloomberg reported last week that the EU planned concessions for Trump so this could mean a lower rate in the 10% - 15% range.
- JAPAN – given the willingness to negotiation and to add further investment in the US, it seems possible that Japan receives a lower rate, perhaps lower than the EU, say 10%.
JPM's proposed Monetization Menu:
- Country-Level: we look at Australia, Japan, and the UK as being relative safety havens. China may work, too, given the potential to add fiscal stimulus but that is a lower conviction long.
- US Sector Level: Energy and Utilities (ex-AI plays) are the two best longs and look for Lower-Income Discretionary and higher beta TMT plays as being among the more consensus shorts. Separately, parts of Fins (GSIBs, Insurance, Payment Processors) could be safety havens.
- FICC: Look for Credit to outperform Equities on the move lower. We like precious metals, crude, and natgas as longs.
Overall, JPM remain tactically bearish:
- "Policy uncertainty is the dominant factor in the markets and that neither the Trump Put nor Fed Put activate in the near-term."
- Further, they see downward pressure on the soft economic data though hard data is likely to remain resilient, potentially putting a floor on the next US downdraft.
- That said, one potential event that could break the bearish outlook is the announcement of a trade deal, or framework of one, with a G7 country ahead of the announcement, e.g. US/UK deal could allow the market to look through tariffs on places such as the EU and/or Japan.
More in the full JPMorgan secnario analysis available here to pro subs.
WEEKEND HEADLINES
US Broader Tariffs
- US President Trump is said to be pushing senior advisers to go bigger on tariff policy as they prepare for ‘Liberation Day’ on April 2nd and reportedly revived the idea of a flat universal tariff single rate on most imports, according to Washington Post. It was also noted that the option viewed as most likely, publicly outlined by Treasury Secretary Bessent this month, would set tariffs on products from the 15% of countries the administration deems the worst US trading partners which account for almost 90% of imports.
- US President Trump said he will hit essentially all countries that they're talking about with tariffs this week and commented that there will be a deal on TikTok before the deadline, according to Reuters.
- US President Trump’s closest allies including Vice President Vance, Chief of Staff Wiles and cabinet officials have privately indicated they are unsure exactly what President Trump will do during the April 2nd announcement of global tariffs, according to Politico.
US Auto Tariffs
- US President Trump’s recent 25% auto tariff announcement made no mention of USMCA trade deal side letters shielding Canada and Mexico from potential auto tariffs which showed Canada and Mexico were each granted annual duty-free import quotas of 2.6mln cars and unlimited light trucks if Trump imposed global tariffs. Furthermore, Canada said it fully expects the US to honor the 2018 tariff pledges and it reserves the right to take retaliatory measures, while Mexico is evaluating the legal implications of the agreement on Trump's ‘Section 232’ auto tariff probe.
- US President Trump’s Trade Adviser Navarro said auto tariffs will raise about $100BN and the other tariffs are to raise about $600BN a year, according to a Fox interview.
UK
- UK PM Starmer spoke with US President Trump on Sunday evening in which they discussed productive negotiations between their respective teams on a UK-US economic prosperity deal and agreed that these will continue at pace this week. It was also reported that UK Home Secretary Cooper refused to rule out retaliating to US tariffs on cars and steel, according to Bloomberg.
France
- French Ministry of Foreign Trade said France and Europe will defend their businesses, consumers and values, while it added that US interference in the inclusion policies of French companies is unacceptable.
- French Commerce Minister reiterated that France would implement reciprocal tariffs if the US goes ahead with its tariff measures this week. Hoping to avoid a trade war. The Minister intends to have talks with the US Embassy in Paris to voice opposition to the US' order for French firms to comply with a diversity band.
Germany
- German Chancellor Scholz said they stand by Canada’s side and that Canada is not a state that belongs to anyone else, while he added that Europe’s goal is cooperation but the EU will respond as one if the US leaves them with no choice such as with tariffs on steel and aluminium.
China
- China's Foreign Minister Wang Yi said higher US tariffs on Chinese goods are unreasonable and harm global markets. (Comments made in China's Tuesday session).
LatAm
- Brazil’s President Lula said he will negotiate on tariffs before retaliating, according to Bloomberg. It was also reported that Brazil’s Finance Minister Haddad said the country is in a privileged position to withstand the trade war with the commodity exporter’s links to China, the US and the EU to shield it from Drotectionism. accordina to FT
OTHER RECENT HEADLINES
28th March
- EU plans concessions for Trump after reciprocal tariffs hit, according to Bloomberg sources
- Chinese State Media says China will "certainly respond with countermeasures if the US insists on harming China's interests regarding the April 2nd tariffs"; if they want to discuss cooperation with China, mutual respect is a prerequisite.
- US President Trump and Canada PM Camey held a very constructive phone call, according to both sides; Camey told Trump he will implement retaliatory tariffs.
- US President Trump says will be announcing pharma tariffs soon; is willing to make deals on tariffs, deals on averting auto tariffs would come later.
27th March
- US President Trump posted on Truth "If the European Union works with Canada in order to do economic harm to the USA, large scale Tariffs, far larger than currently planned, will be placed on them both"
- Canadian PM Carney says its response to these latest tariffs is to fight; they will fight the US tariffs with retaliatory trade actions of its own; clear US is no longer a reliable partner
26th March
- US President Trump may implement copper tariffs within weeks, according to Bloomberg
- The US will reportedly not take all non-tariff barriers (e g. VAT) in determining reciprocal Tariff rates, according to CNBC
- EU Top Trade Negotiator Sefcovic expects US President Trump to hit the bloc with tariffs of about 20% next week, via FT
- EU expects Trump to set flat, double-digit tariff on April 2nd, according to Politico; According to two diplomats, suggested the tariff rate applied to the EU could be as high as 20 or 25%
- US President Trump considers more limited tariff plans, automotive tariffs could be narrowed and reciprocal tariffs lowered in latest administration proposals, via WSJ
- US President Trump announces to impose 25% tariffs on all cars not made in the US, while he said they will be doing tariffs on pharmaceuticals and tariffs on lumber
- China's Vice Premier He Lifeng spoke with USTR's Greer by video call, via Xinhua; Both sides had candid and in depth exchange of views on economy and trade. China expressed solemn concerns on US tariffs and planned reciprocal tariffs.
- 25th March
- India is reportedly open to cutting tariffs on over half of US imports, worth USD 23bln, via Reuters citing sources; open to cutting tariffs to as low as 0 from a 5- 30% range on 55% of US imports
- India proposes to remove the 6% tariff imposed on online advertisement services offered by companies such as Google (GOOG) and Meta (META), known widely as the Google tax, from April 1st which is a day before Trump's reciprocal tariffs take effect.
- US President Trump considers a two-step tariff regime on April 2nd, according to FT; Possible phased approach to new US levies reflects debate over trade strategy within administration.
- US President Trump says he has April 2nd tariffs set, and he has been fair to countries that abused US for many decades
24th March:
- Trump implements secondary tariff on Venezuela; anyone who buys oil/gas from Venezuela will face an additional 25% tariff on all US trade.
- US President Trump says they will be announcing tariffs on autos, aluminium and pharmaceuticals in the very near future.
- Trump says he will announce additional tariffs over the next few days on autos, lumber, and chips
- Trump says he may give a lot of countries breaks on tariffs.
22nd March (weekend)
- President Donald Trump's coming wave of tariffs is poised to be more targeted than the barrage he has occasionally threatened, aides and allies say, a potential relief for markets gripped by anxiety about an all-out tariff war. (Bloomberg)
21st March
- France reportedly to float using EU's most powerful trade tool on US, according to Bloomberg
- US President Trump says there will be flexibility on tariffs, basically it's reciprocal; they can't be expected to carry Canada.
- UK government reportedly considering plans to reduce or even abolish its digital services tax before April 2nd, via Bloomberg.
20th March
- US President Trump says he believes India is probably going to be lowering tariffs substantially but on April 2nd, we will be charging them the same tariffs they charge us
- EU's Trade Commissioner Sefcovic says the Commission is considering delaying first set of counter-tariffs against the US to mid-April
19th March
- US President Trump's aides are planning new tariffs on “trillions" more in imports on April 2nd, according to WaPo
- EU is reportedly to tighten steel import quotas as of April 1st, via Reuters citing sources; to reduce inflows by 15%
18th March
- US President Trump's team reportedly explored a simplified plan for reciprocal tariffs in which they recently debated sorting trading partners into one of three tiers instead of equalising tariff rates with every nation, according to WSJ
17th March:
- US President Trump says he has no intention of creating exemptions on steel and aluminium tariffs, while he adds reciprocal tariffs will happen on April 2nd
- USTR's Greer imposes policy process on reciprocal tariff plan; President Trump's top trade negotiator is attempting to inject order into sweeping new tariffs expected next month, after previous announcements roiled markets and fueled business uncertainty
- India reportedly weighs lower tariffs for US medical devices, according to Economic Times
13th March:
- Trump said the EU put a 50% tariff on whiskey, if this is not removed, the US will place a 200% tariff on wines, champagnes and other alcoholic products coming out of France and other EU represented countries.
- Canada's Ontario Premier says they had a productive meeting with US Commerce Secretary Lutnick and will have another meeting next week, adds feel temperatures are decreasing and it was the best meeting they had since tariff talks began
TARIFF TALLY (SO FAR)
US Tariff Policy
- US reciprocal Tariffs: Trump on February 13th signed his plan for reciprocal tariffs, albeit delayed their implementation. The delay allows Trump admin to launch negotiations on a one-by-one basis with nations that could be impacted. The studies of each country could be completed by April 1st.
- US tariffs on steel and aluminium: US President Trump signed proclamations on Monday 10th February 2025 to reimpose a 25% tariff on steel and aluminium imports and declared there are no exceptions or exemptions, effective March 12th.
- US tariffs on agriculture: Trump: To the Great Farmers of the United States: Get ready to start making a lot of agricultural product to be sold INSIDE of the United States. Tariffs will go on external product on April 2nd. Have fun!"
Canada/Mexico
- US on Canada and Mexico: Tariffs on imports from these countries have been paused for 30 days to allow for negotiations on border security and drug trafficking issues. Pause was initiated on February 3, 2025, is set to expire on March 4, 2025, at 12:01am. The pause expired, with Trump stating ‘there is no room left for a deal on tariffs on Mexico and Canada".
- US tariff rollback: A day after the tariffs came into effect, Trump said he would temporarily spare carmakers from a new 25% import tax imposed on Canada and Mexico. Two days after imposing tariffs, Trump announced that duties on a wide range of products would be shelved until April 2nd.
- Canada’s retaliatory tariffs: Following the end of the pause on March 4th, Canada said it would start with 25% tariffs on US imports worth CAD 30bln from Tuesday, while it will impose tariffs on an additional CAD 125bln worth of US imports in 21 days (albeit second wave suspended for now). Furthermore, it said tariffs will remain in place until the US trade action is withdrawn and it is in active discussions with provinces and territories to pursue several non-tariff measures if US tariffs do not cease.
- 50% US tariff and Canadian Energy Surcharge rollback: Trump on March 11th initially instructed the Commerce Secretary to impose an additional 25%, to 50%, on all steel and aluminium coming into the US from Canada from March 12th although he later backed down from this threat after Ontario's Premier announced they are suspending the 25% surcharge on exports of electricity.
China
- US on China: Additional 10% tariff on top of existing levies, no exclusions, came into effect at 12:01 EST on February 4th. Note, Trump did not clarify whether or not imports of Chinese metals would face double tariffs, as he has already imposed a 10% tariff on Chinese goods. Extra 10% duty came into effect at 12:01EST on March 4th.
- China's retaliatory tariffs: Chinese tariffs against the US took effect on February 10th and with officials also said to be building a list of US tech firms for potential probes. China imposed 15% tariffs on US coal & LNG, 10% tariffs on US oil, agricultural machines, and some autos; Tariffs imposed in direct response to Trump's 10% tariffs, according to the Chinese Finance Ministry. China also announced export controls (no specific country mentioned) on tungsten, tellurium, bismuth, molybdenum and indium. Following the US' extra 10%, on March 4th, China announced 15% on US chicken, wheat, com, and cotton; 10% on US soybeans, sorghum, pork, beef, aquatic products, fruits, vegetables, and dairy products; 15 US entities to the export control list; 10 US firms to the unreliable entity list; banned the import of Illumina (ILMN) gene sequence machines to China.
TARIFF TIMELINE
- February 1st - Trump signed an executive order to impose 10% tariffs on all imports from China and 25% on imports from Mexico and Canada starting Feb 4th.
- February 3rd - Trump agreed to a 30-day pause on tariffs against Canada and Mexico.
- February 4th - US additional 10% tariff on China on top of existing levies came into effect. Chinese export controls on tungsten, tellurium, bismuth, molybdenum and indium took effect (no specific countries mentioned).
- February 10th - Chinese tariffs against the US took effect (15% tariffs on US coal & LNG, 10% tariffs on US oil).
- February 13th - Trump signed his plan for reciprocal tariffs, albeit delayed the implementation.
- March 4th - Tariff pause on Mexico and Canada expired; Additional 10% tariffs on China went into effect on top of Feb 4th tariffs. Canada announced retaliatory tariffs over 21 days, Mexico said it will also respond with retaliatory tariffs.
- March 5th - Trump allowed a one-month exemption on Mexico and Canada tariffs of US automakers following talks with Ford (F), General Motors (GM) and Stellantis (STLAM IM/STLAP FP)
- March 6th - Trump postponed the initial 25% tariffs on several imports from Mexico and some imports from Canada for a month. In response, Canada suspended its second wave of retaliatory tariffs.
- March 10th - China's retaliatory tariffs on certain US agricultural imports (15% on US chicken, wheat, corn, and cotton; 10% on US soybeans, sorghum, pork, beef, aquatic products, fruits, vegetables, and dairy products) went into effect; announced on March 4th in response to the extra 10% US tariff on top of Feb 4th tariffs.
- March 11th - Trump threatened 50% tariffs on Canada, although he later backed down from this threat after Ontario's Premier announced they are suspending the 25% surcharge on exports of electricity. Trump separately suggested tariffs may go higher than 25% but did not specify which tariffs.
- March 12th - 25% tariff on steel and aluminium imports came into effect, with "no exceptions or exemptions"; European Commission launched countermeasures on US imports while it is putting forward a package of new countermeasures.
- April 1st - Completion of the US trade policy review.
- April 2nd - US Liberation Day; 1) Auto tariffs "in the neighbourhood of 25%" comes into effect, 2) US tariffs on "external" agricultural products to go into effect, 3) Temporary tariff relief for Canada and Mexico expires. 4) Reciprocal tariffs kick in - details to be unveiled on the day; US President Trump to announce reciprocal tariffs at 15:00EDT/20:00BST.
- April 13th - EU countermeasures against 25% steel and aluminium tariff to be fully in place.
- TBC - pharma and semiconductors tariffs.
Developing



















Свежие комментарии